记者 樊三彩 报道
深度调整背景下,明年“钢需”走势如何,有哪些钢企依然实力强劲,ESG评级呈现哪些新变化?12月19日,冶金工业规划研究院在京举办新闻发布会,发布2026国内和全球钢材需求预测(连续14年)、2025国内钢铁企业竞争力(暨发展质量)评级(连续15年)、2025国内钢铁企业ESG评级(连续3年)。会议预测2026年我国钢材需求量为8亿吨,并发布16家A+(极强)钢企、10家ESG AAA级钢企。
冶金规划院党委书记、院长肖邦国出席会议,副院长管志杰做研究成果发布背景说明,金属材料处副处长(主持工作)陈程、综合规划处副处长(主持工作)高升、标准与认证中心副主任(主持工作)霍咚梅分别进行了成果发布。会议还就与会媒体记者关注的问题,逐一进行回答。
冶金规划院根据钢材消费系数法和下游行业消费法综合预测,2025年我国钢材消费量为8.08亿吨,同比下降5.4%;2026年我国钢材需求量为8亿吨,同比下降1.0%。其中,采用钢材消费系数法预测的结果显示,2025年我国钢材消费量为8.15亿吨,2026年我国钢材需求量约8.13亿吨。采用下游行业消费法预测的结果显示,2025年我国钢材消费量约8.04亿吨,2026年我国钢材需求量约7.91亿吨(详见表1)。

根据冶金规划院对全球及各地区经济发展与钢材需求量的分析,预计2025全球钢材消费量为17.19亿吨,同比下降1.8%;预计2026年全球钢材需求量为17.36亿吨,同比增长1.0%(详见表2)。可以看出,欧洲地区钢材消费全球占比增幅最大,亚洲钢材消费比重虽有下降但仍居全球首位,中东、非洲、南美洲、大洋洲消费占比提高均低于0.10个百分点。
表2 2025年和2026年全球主要地区钢材需求预测

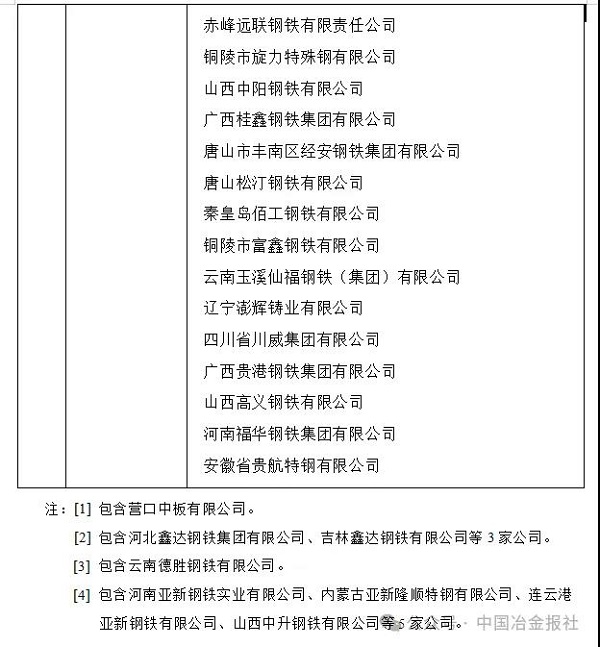
根据该院发布的中国钢铁企业竞争力(暨发展质量)评级(2025)榜单,中国宝武、中信泰富特钢、首钢集团、鞍钢集团、河钢集团、南钢集团、湖南钢铁集团、沙钢集团、青山集团、北京建龙集团、敬业集团、柳钢集团、新兴铸管、中天钢铁、日照钢铁控股集团有限公司、上海德龙钢铁集团16家钢企被评为A+(极强)钢企,另有34家钢企被评为A(特强)级,41家钢企被评为B+(优强)级(详见表3)。今年的A+、A级钢企数量分别较去年下降2家、1家,但合计粗钢产量占全国总产量的比重基本持平,冶金规划院专家回应称,这主要是因为产业集中度的提升,以及近两年钢企经营数据普遍不及预期。
表3 国内钢铁企业竞争力(暨发展质量)评级表




该院发布的2025国内钢铁企业ESG评级结果显示,宝钢股份、首钢股份、鞍钢股份、南钢股份、中信泰富特钢、太钢不锈、河钢股份、马钢股份、敬业集团、山钢股份10家钢企获评为AAA级,杭钢股份、建龙集团、沙钢股份、新余钢铁、华菱股份、柳钢股份、中南股份、包钢股份、本钢板材、新兴铸管、重钢股份、晋钢智造、暨南钢铁、港陆钢铁、久立特材15家钢企获评为AA级(详见表4)。
与会专家表示,2015年,我国ESG信息披露从企业自愿逐步迈向强制规范阶段,行业ESG信息披露和评级呈现“量质齐升”的良性发展态势。不过,行业整体ESG表现仍呈现“头部领跑、腰部跟进、尾部待补”的差异化特征,整体ESG水平仍需提升。
表4 钢铁企业ESG评级表





























