2月26日,上海市市场监督管理局对《石横特钢集团有限公司收购山东泰山钢铁集团有限公司等二十二家公司股权案》进行了公示。

具体情况如下:
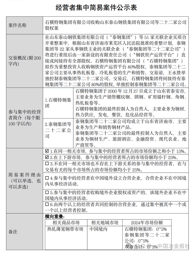
案件名称
石横特钢集团有限公司收购山东泰山钢铁集团有限公司等二十二家公司股权案
交易概况
在山东泰山钢铁集团有限公司(“泰钢集团”)等51家关联企业实质合并重整案中,根据山东省济南市莱芜区人民法院批准的重整计划,泰钢集团等22家从事钢铁主业的关联企业(“泰钢集团等二十二家公司”)将进行重组后由一家新设的有限责任公司(“钢铁资产运营平台”)直接或间接持有全部股权。石横特钢集团有限公司(“石横特钢集团”)拟作为重整投资人收购钢铁资产运营平台80%股权。泰钢集团等二十二家公司主要从事热轧板卷、冷轧板卷的生产和销售。交易前,王永胜单独控制泰钢集团等二十二家公司。交易后,石横特钢集团将间接持有泰钢集团等二十二家公司 80%的股权,单独控制泰钢集团等二十二家公司。
参与集中的经营者简介
1.石横特钢集团
石横特钢集团于2000 年12 月27日成立于山东省泰安市,主要业务为生产销售螺纹钢、圆钢、矿用锚杆钢、角钢、热轧板卷等。
石横特钢集团的最终控制人为自然人,主要业务为钢材,热力供应,发电,餐饮,危化品经营等。
2.泰钢集团等二十二家公司
泰钢集团等二十二家公司均成立于山东省济南市,主要业务为生产和销售钢材产品。泰钢集团等二十二家公司的最终控制人为自然人,主要业务为钢材生产、旅游酒店、金融投资、现代农业、地产商贸等。


相关链接
2025年7月4日,山东省济南市莱芜区人民法院分别裁定受理山东泰山钢铁集团有限公司等8家企业重整,并于同日指定山东泰山钢铁集团有限公司及其关联企业清算组担任管理人,具体负责组织开展各项重整工作。

2025年8月16日,山东省济南市莱芜区人民法院根据山东泰山钢铁集团有限公司管理人的申请,裁定对山东泰山钢铁集团有限公司等51家关联企业进行实质合并重整。
2025年9月10日,全国企业破产重整案件信息网发布《山东泰山钢铁集团有限公司等51家关联企业实质合并重整案重整投资人招募公告》。

2026年2月11日,山东省济南市莱芜区人民法院发布公告称,根据山东泰山钢铁集团有限公司等51家关联企业管理人的申请,依据国家有关法律规定,裁定批准《山东泰山钢铁集团有限公司等51家关联企业实质合并重整案重整计划》并终止山东泰山钢铁集团有限公司等51家关联企业实质合并重整程序。





























