


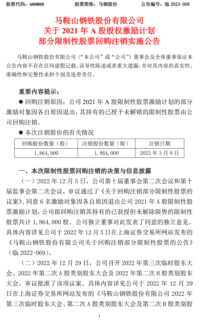
马钢股份:马鞍山钢铁股份有限公司关于2021年A股股权激励计划部分限制性股票回购注销实施公告
2023-03-07 15:14:00



来源:马钢股份
编辑:陈灿
地址:北京市朝阳区安贞里三区26楼 邮编:100029 电话:(010)64442120/(010)64442123 传真:(010)64411645 电子邮箱:csteelnews@126.com
中国冶金报/中国钢铁新闻网法律顾问:大成律师事务所 杨贵生律师 电话:010-58137252 13501065895 Email:guisheng.yang@dentons.cn
中国钢铁新闻网版权所有,未经书面授权禁止使用 京ICP备07016269号 京公网安备11010502033228