
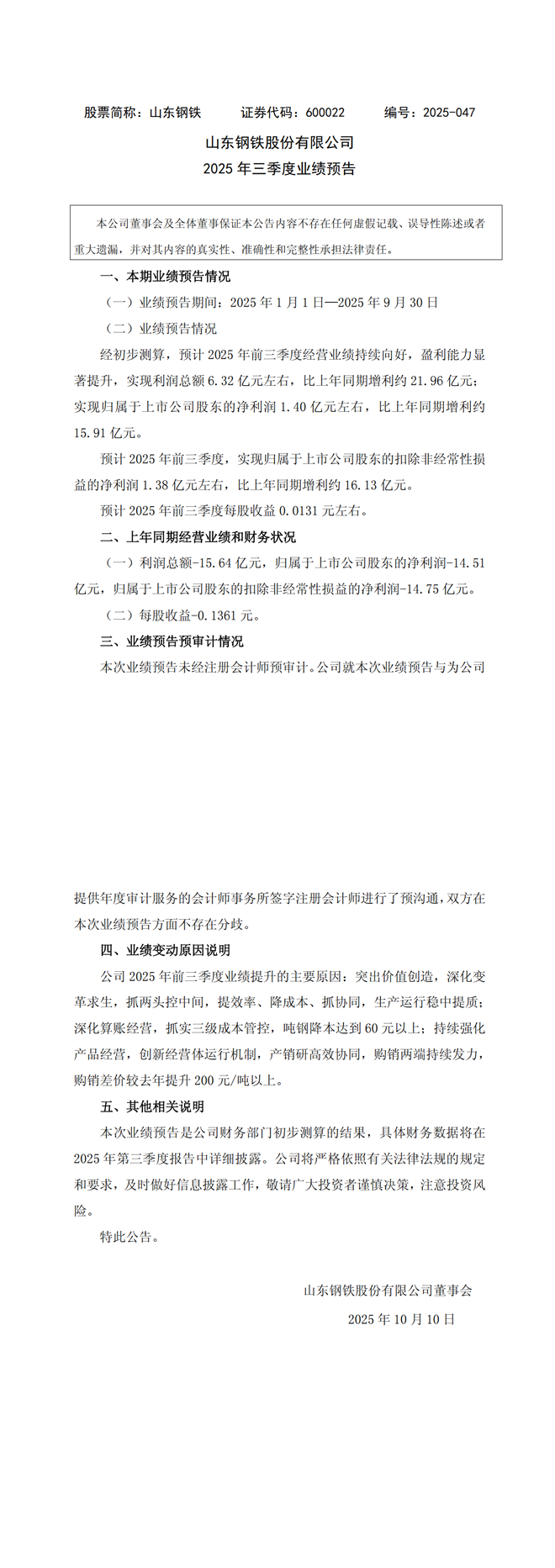
山东钢铁:山东钢铁股份有限公司2025年三季度业绩预告
2025-10-11 13:45:00

来源:山东钢铁
编辑:陈灿
相关文档
版权说明
【1】 凡本网注明"来源:中国冶金报—中国钢铁新闻网"的所有作品,版权均属于中国钢铁新闻网。媒体转载、摘编本网所刊 作品时,需经书面授权。转载时需注明来源于《中国冶金报—中国钢铁新闻网》及作者姓名。违反上述声明者,本网将追究其相关法律责任。
【2】 凡本网注明"来源:XXX(非中国钢铁新闻网)"的作品,均转载自其它媒体,转载目的在于传递更多信息,并不代表本网 赞同其观点,不构成投资建议。
【3】 如果您对新闻发表评论,请遵守国家相关法律、法规,尊重网上道德,并承担一切因您的行为而直接或间接引起的法律 责任。
【4】 如因作品内容、版权和其它问题需要同本网联系的。电话:010—010-64411649
【2】 凡本网注明"来源:XXX(非中国钢铁新闻网)"的作品,均转载自其它媒体,转载目的在于传递更多信息,并不代表本网 赞同其观点,不构成投资建议。
【3】 如果您对新闻发表评论,请遵守国家相关法律、法规,尊重网上道德,并承担一切因您的行为而直接或间接引起的法律 责任。
【4】 如因作品内容、版权和其它问题需要同本网联系的。电话:010—010-64411649
地址:北京市朝阳区安贞里三区26楼 邮编:100029 电话:(010)64442120/(010)64442123 传真:(010)64411645 电子邮箱:csteelnews@126.com
中国冶金报/中国钢铁新闻网法律顾问:大成律师事务所 杨贵生律师 电话:010-58137252 13501065895 Email:guisheng.yang@dentons.cn
中国钢铁新闻网版权所有,未经书面授权禁止使用 京ICP备07016269号 京公网安备11010502033228




























